幸运飞行艇官方开奖网站网址

柱式电池

柱式电池

当前位置:首页 > 产品中心 > 锂锰电池 > 柱式电池

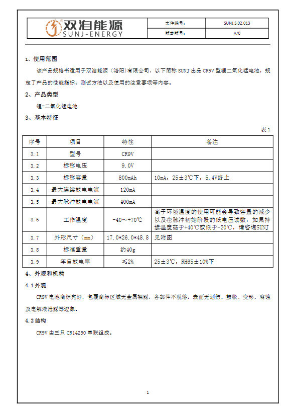
CR9V

致力技术创新,产品创新、迭代发展


image

image

image

image



资质证书

查看全部>>

MSDS ER14505M

资质证书

ER34615H CE认证

资质证书

ROHS

资质证书

幸运飞行艇官方开奖网站网址